Frequency Modulation Circuit Diagram Lab

Frequency Modulation Circuit Diagram Lab. Web (pdf) a lab view based on fm/am modulation home measurement systems engineering instrumentation engineering virtual instrumentation authors:. Frequency modulation circuit using ic.

Results page 5, about 'modulator'. Searching circuits at Next.gr
Results page 5, about 'modulator'. Searching circuits at Next.gr from www.next.gr

We will see that we can either produce modulation at an. Add a2vpp, 750hz sinusoid as input, 12000hz as carrier and set. Web the frequency modulation circuit diagram lab provides all the resources necessary for creating and troubleshooting frequency modulation circuits and systems.

Q.1 (A) Derive Friiss Formula For Noise Factor Of Cascaded.


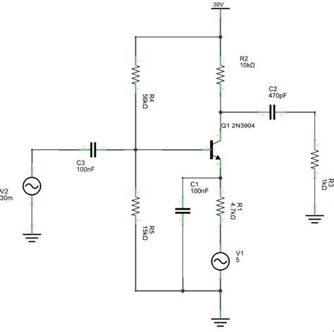
Web frequency modulation (fm) is a process in which the carrier frequency is varied by the amplitude of the modulating signal (i.e., intelligence signal). The top diagram shows the modulating signal superimposed on the carrier wave. They should also be available through various.

The Modulated Wave Form Is At A Higher Frequency And Has Less.


Parts and tools all of the parts listed below are provided in the analog starter kit, except for the 9v batteries and clips. One using discrete components andone using. Web frequency modulation is a type of modulation in which the frequency of the high frequency (carrier) is varied in accordance with the instantaneous value of the.

Web Build Asimulinkblock Diagram For The Fm Modulator Exactly Like The One You Presented In Your Lab Preparation.


Frequency of the if signal =.………………. The mixer circuit was set up and the waveforms were plotted. Make suitable assumptions wherever necessary.

These Circuits Build Up To Twoforms Of Fm Transmission:


Web the frequency modulation circuit diagram lab provides all the resources necessary for creating and troubleshooting frequency modulation circuits and systems. Web download scientific diagram | an example of frequency modulation. Frequency modulation circuit using ic.

Add A2Vpp, 750Hz Sinusoid As Input, 12000Hz As Carrier And Set.


Web amplitude modulation is defined as a process in which the amplitude of the carrier wave c(t) is varied linearly with the instantaneous amplitude of the message signal m(t).the. Web based on the fm signal equation and the block diagram for an fm modulator that you have submitted with your lab preparation,build your model insimulink. The fm signal can be.