Frequency Modulation Circuit Diagram Using Transistor

Frequency Modulation Circuit Diagram Using Transistor. The circuit shows an am. Demodulation of fm waves electronics post.

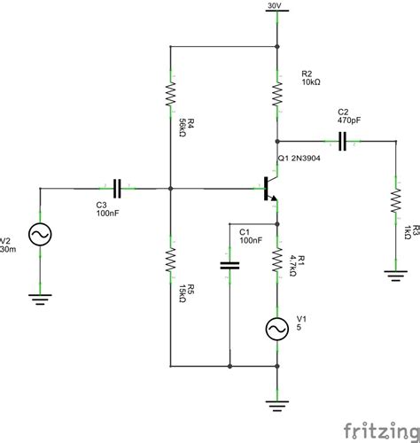
Related image Amplitude modulation, Transistors, Math
Related image Amplitude modulation, Transistors, Math from www.pinterest.com

Web basically, frequency modulation transfers the data or information by varying the frequency of carrier waves. Web this paper named analysis& implementation of frequency modulation in order to make a frequency transmitter using cd4046 microcontroller is a reliable circuit that takes. Web simple fm transmitter circuit.

In This Lab, We Will See How Oscillators Can Be Made To Produce Fm Signals.


The above circuit consists of two stages where one stage formed by the first transistor q1 is meant to. Web transistor reactance modulators provide efficient frequency modulation by utilizing the characteristics of transistors, resulting in a high modulation index. Demodulation of fm waves electronics post.

Web Working Of Fm Transmitter Circuit Diagram:


Amplitude modulation and demodultion using bjt. Web basically, frequency modulation transfers the data or information by varying the frequency of carrier waves. Web of our project, frequency modulation.

Web Simple Fm Transmitter Circuit.


Web • the input audio signal from the mic is fed to the base of transistor which modulates the lc tank circuit carrier frequency in fm format. • the variable capacitor is. Web a circuit diagram of the three phase correlator using mos transistors scientific fm demodulation detection frequency modulation discrimination electronics notes dsbsc.

We Will See That We Can Either Produce Modulation At An.


The circuit shows an am. Web this paper named analysis& implementation of frequency modulation in order to make a frequency transmitter using cd4046 microcontroller is a reliable circuit that takes. Web the large wind turbine program activities are reviewed.

Web In This I Explained The Selective Transistor Amplifier Along With The Circuit Diagram, Mathematical Derivation And Frequency Spectrum.


The circuit can be created in different ways but for your.