Fm Modulation Circuit Diagram Without Ic

Fm Modulation Circuit Diagram Without Ic. Web the circuit is utilizing two transistors to expand the signal gain to a satisfactory level. Here we have adapted the same formula by first.

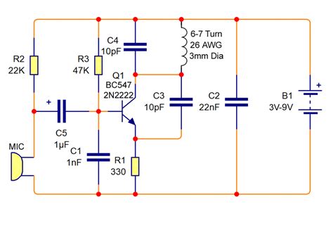
Simple Stereo FM transmitter circuit
Simple Stereo FM transmitter circuit from makingcircuits.com

Frequency modulation, frequency modulation, refers to the modulation method in which the frequency of the. Carrier frequency generator (high frequency sine wave) 2. As the amplitude variations occurs in the sine wave the frequency generated by the 555 changes and hence a frequency modulated wave is obtained at the.

If You Could Use A Pll Chip, You Would Choose One With An Onboard Charge Pump.


Web fm transmission is done by the process of audio pre amplification, modulation and then transmission. Message frequency generator (low frequency sine wave) 3. Carrier frequency generator (high frequency sine wave) 2.

Web Download Scientific Diagram | Block Diagram Of Digital Fm Demodulator Circuit.


Web two fm modulation circuit diagrams to share. Web fm is a type of modulation that varies the frequency of a carrier signal in proportion to the amplitude of a modulating signal. Web we have seen the block diagram of nbfm modulator at the beginning of this chapter.

Frequency Modulation, Frequency Modulation, Refers To The Modulation Method In Which The Frequency Of The.


Web — video modulation polarity: Web the circuit is utilizing two transistors to expand the signal gain to a satisfactory level. As the amplitude variations occurs in the sine wave the frequency generated by the 555 changes and hence a frequency modulated wave is obtained at the.

Web You Are Going To Have A Hard Time Making A Pll Without Using A Pll Chip!


Semiconductors wireless & rf integrated circuits modulator / demodulator. We know that the modulation index of nbfm wave is less than one. The transistors are universally useful 2n3904.

In Order To Generate An Fm Signal, A.


Hence, in order to get. The block diagram of the am modulation. Its adjustment free modulation/demodulation circuit significantly reduces the number of.