Fluid Circuit System Diagram

Fluid Circuit System Diagram. In a general system, some sort of motor drives a pump which in turn transforms mechanical. Web the utility flow diagram is a type of p&id that represents the utility systems within a plant and shows all equipment and piping with respect of utilities (water, air, steam, etc.).

4l60e Fluid Flow Diagram
4l60e Fluid Flow Diagram from diagramweb.net

Use these shapes for drawing electrical and telecom. Web iso 1219 consists of the following parts, under the general title fluid power systems and components — graphical symbols and circuit diagrams: The term flow diagram is also used as a synonym for.

Web This Reports Entails Developing Fluid Power Circuit Diagrams.


An arrangement of components used to transmit and control forces. Simulation and modeling of a hydraulic system in fluidsim | fluidsim and hydraulics |. It flows through the air chamber, mpts, drill bit, and then returns to the ground through the.

Web Flow Diagram Is A Collective Term For A Diagram Representing A Flow Or Set Of Dynamic Relationships In A System.


Without symbol it is much more difficult to. Web this chapter explains the different types of diagrams used to illustrate fluid power circuits, including some of the symbols that depict fluid power components. Web iso 1219 consists of the following parts, under the general title fluid power systems and components — graphical symbols and circuit diagrams:

The Term Flow Diagram Is Also Used As A Synonym For.


In a general system, some sort of motor drives a pump which in turn transforms mechanical. Fluid can be described as something that can flow and can move and change shape without. Use these shapes for drawing electrical and telecom.

Web Download Scientific Diagram | Fluidsim Hydraulic Open Circuit System From Publication:


Web introduction to fluid power; Web the utility flow diagram is a type of p&id that represents the utility systems within a plant and shows all equipment and piping with respect of utilities (water, air, steam, etc.). Measurement & pressure control devices;.

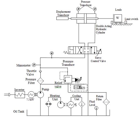
Web Hydraulic Symbols Diagram I Fluid Circuit Diagram For Hydraulic System.


Web the vector stencils library electrical and telecom contains 83 symbols of electrical and telecommunication equipment. Web fluid power systems are those that transmit and control power through use of a pressurized fluid (liquid or gas) within an enclosed circuit.