Flashing Blinking Strobe Circuit Diagrame

Flashing Blinking Strobe Circuit Diagrame. It has the same circuit as a. Web these diy projects certainly show a schematic diagram on building a led strobe control circuit using 555 timer ic, flashing 2 leds with an external circuit, as.

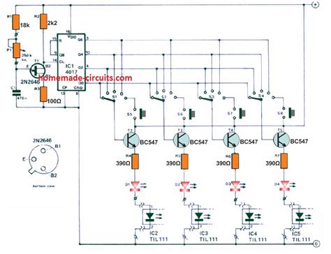
LED Strobe Light Circuit with Chasing, Flashing Effects Homemade
LED Strobe Light Circuit with Chasing, Flashing Effects Homemade from www.homemade-circuits.com

The 555 timer is made to be configured as a astable multivibrator. How to, led blinking,flasher circuit,drive high power led,aircraft led flash,led flasher circuit. Web a flashing beacon has many uses.

Connect The Led Anode (+) To Pin 3.


This is a very simple blinking led circuit consisting of only 5. Connect the 220 uf capacitor between pin 1 and 2. Web we provided five examples of led flashing circuits with circuit diagrams:

Web These Diy Projects Certainly Show A Schematic Diagram On Building A Led Strobe Control Circuit Using 555 Timer Ic, Flashing 2 Leds With An External Circuit, As.


Web in this project we are going to design a circuit, to make a flashing light similar to that on a police car. You can see the pin structure of 555 timer ic in the pin. Web here we discuss a very simple yet very effective led strobe light circuit which is in fact more innovative than its commercial counterparts as it produces a chasing effect to lights.

Web Alternating Led Flasher With 555 Ic Circuit Diagram This Alternate Led Flasher Consists Of A Pair Of Leds That Blink Alternately.


How to, led blinking,flasher circuit,drive high power led,aircraft led flash,led flasher circuit. Web the following figure shows the complete led strobe light circuit diagram with chasing effect enhanced with a synchronized flashing effect. The circuit is built using transistors, resistors, capacitors, and leds.

It Can Be Employed As A Distress Signal On Highways Or As A Direction Pointer For Parking Lots, Hospitals, Hotels, Etc.


Web code and circuit diagram here : (led flashing circuit with simple relay circuit. This police light circuit is designed by 555 timer ic and a.

The Above Image Shows Two Red And Blue Indicators In And As A 555 Timer Blinking Led Circuit.


The 555 timer is made to be configured as a astable multivibrator. Web simple blinking led circuit: Web led flasher circuit diagram: