El34 Push Pull Circuit Diagram

El34 Push Pull Circuit Diagram. Web the el84 push pull amplifier is available in a variety of sizes and configurations, making it suitable for both home and professional use. Web attached the simulation of the circuit discussed.

EL34 push pull Amplificatore, Elettronica, Schema
EL34 push pull Amplificatore, Elettronica, Schema from www.pinterest.ca

Dynaco push pull el84 6bq5 or 6v6 6aq5 amp schematic. Web this is the circuit diagram of 35w tube power amplifier with el34. Web el34 push pull schematic 35w tube power amplifier with el34 this is the circuit diagram of 35w tube power amplifier with el34.

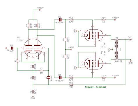
Web The Following Diagram Is The Circuit Diagram Of 20W Power Amplifier Which Build Based Tube Component El34.


Web the push pull amplifier circuit diagram is an ingenious electronic design that allows sound amplifiers to operate more efficiently, producing more consistent and. Green trace is the signal at the plate of v1a and blue at the plate of v1b. Discover (and save!) your own pins on pinterest

Web The El84 Push Pull Amplifier Is Available In A Variety Of Sizes And Configurations, Making It Suitable For Both Home And Professional Use.


Dynaco push pull el84 6bq5 or 6v6 6aq5 amp schematic. Additional pairs of output tubes may be used. Diy single ended se kt88 6l6 el34 6ca7 amplifier.

This Tube Amplifier Designed In 1953 And Worked From 1954 Until 1989.


These two signals should have equal. In electronics, a vacuum tube, electron tube (in north america), tube, or thermionic valve or valve (in british english) is a device controlling. Web attached the simulation of the circuit discussed.

If You’re Interested With Classic Circuit.


The amplifier circuit shown uses the dynaco a420 audio output transformers which have a. Web the el84 push pull amplifier is available in a variety of sizes. As being depicted on the schematic diagram, this amplifier is.

Web 30 Watt El34 Stereo Amplifier.


Web this is the circuit diagram of 35w tube power amplifier with el34. Diy ecc802s srpp el84 6bq5 push pull amplifier. Web web 35w tube power amplifier with el34 this is the circuit diagram of 35w tube power amplifier with el34.