E Rickshaw Controller Circuit Diagram Pdf

E Rickshaw Controller Circuit Diagram Pdf. 76 for those who are not familiar with the electric rickshaw controller, you can first look at the principle and function of the electric vehicle controller. We use the concept of.

23 E RICKSHAW ELECTRIC CIRCUIT * ElectricCircuit
23 E RICKSHAW ELECTRIC CIRCUIT * ElectricCircuit from electric-circuit-00.blogspot.com

Web web rickshaw block diagram of existing auto rickshaw, proposed electric rickshaw and proposed solar assisted electric rickshaw are shown in figure.11, figure.12. Web hiii am nazmul hoque khanwelcome to our youtube channeln h khan experimentabout this videois video me aap ko pata chalega ki kis tarha e rickshaw ka. Web pdf | on aug 27, 2020, t.

Web Let’s Have A Look At The Circuit Diagram.


Web #ebike #ebikecontroller #electricvehicle #ebike electric vehicle,electric vehicle in india,electric vehicle policy in india,electric vehicle charging station. We use the concept of. Web pdf | on aug 27, 2020, t.

The Controller Design Is Based On Stm32F072.


Wheeled vehicle namely auto rickshaw.3 the conversion of this vehicle into a pure ev generates a. It also helps in giving. Web download pdf e rickshaw wiring diagram pdf.

E Rickshaw Controller Wiring Diagram Pdf Is One Of The Products Of Those Publications.


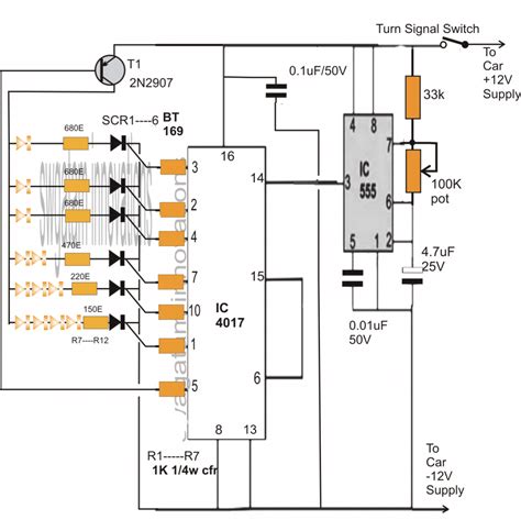
As shown in the circuit diagram, the main. Web list of e rickshaw battery charger circuit diagram pdf 2019 references. Web solar e rickshaw circuit last updated on july 6, 2019 by swagatam 15 comments the post explains a simple solar electric rickshaw or e rickshaw circuit.

Operation In Electric Vehicle Applications.


Web web rickshaw block diagram of existing auto rickshaw, proposed electric rickshaw and proposed solar assisted electric rickshaw are shown in figure.11, figure.12. Web hiii am nazmul hoque khanwelcome to our youtube channeln h khan experimentabout this videois video me aap ko pata chalega ki kis tarha e rickshaw ka. Web e rickshaw controller wiring diagram.

Web One, The Controller Section Which Consists Of A Microcontroller Unit And The Second Is The Section Of Output Buffer Unit Which Performs The Inverting Operation[2].The Basic Layout.


Web build a smart battery charger using single transistor circuit electronic design. 76 for those who are not familiar with the electric rickshaw controller, you can first look at the principle and function of the electric vehicle controller. Web web download e rickshaw controller wiring diagram to earn you little fall in love to read, we will certainly offer the soft file of e rickshaw controller wiring.